法治在线诗坛荟萃焦点网谈探索创新热点追踪群众来信新锐观点地方风采监督与法清风调查新讯视窗关注民生人民视点社会纵横法治前沿快闪中国深度观察生态环境关于我们免责声明联系我们 人员查询
  • 三部门印发《电力装备行业稳增长工作方案( 三部门印发《电力装备行业稳增长工作方案( 央视网消息:据工业和信息化部消息,工业和信息化部、市场监管总局、国家能源局发布《电力装备行业稳增长工作方案(2025-2026年)》提出,扩大国内有效需求。依托能源领域重大工程项目,稳定电力装备需求。加快推进陆上大型风电光伏基地,推动海上风 2025-09-12 10:37:17
  • 中国海警舰艇编队9月12日在我钓鱼岛领海 中国海警舰艇编队9月12日在我钓鱼岛领海 央视网消息:9月12日,中国海警1302舰艇编队在我钓鱼岛领海内巡航。这是中国海警依法开展的维权巡航活动。 2025-09-12 10:36:38
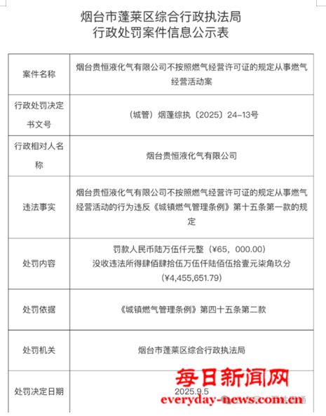
  • 烟台蓬莱一液化气站被查 因违规被没收违法 烟台蓬莱一液化气站被查 因违规被没收违法 每日新闻网讯(文图/吕本政)}近日,烟台贵恒液化气有限公司因不按照燃气经营许可证的规定从事燃气经营活动,被烟台市蓬莱区综合行政执法局依法依规进行了查处,并做出了相应的行政处罚决定,没收烟台贵恒液化气有限公司违法所得四百余万元。 烟 2025-09-11 14:06:18
  • 这些破伤风的认知误区,你了解多少? 这些破伤风的认知误区,你了解多少? 日常生活中,人们对破伤风存在诸多认识误区。对此,科技日报记者采访相关专家正本清源,介绍科学防护方法。  误区一:由生锈物品造成的伤口才会引发破伤风  很多人认为,只有带铁锈的物品造成的伤口才会引发破伤风,但事实并非如此。  中国疾控中心研究 2025-09-11 11:20:55
  • 超九成受访大一新生明确大学是人生奋斗新起 超九成受访大一新生明确大学是人生奋斗新起   2025年秋季学期拉开序幕。大一新生迎来盼望已久的大学生活。站在人生重要的十字路口,“大学”在他们眼中意味着什么?他们为大学生活设立了哪些目标?  上周,中国青年报社社会调查中心联合问卷网,对1500名大一新生进行的一项调查显示,59. 2025-09-11 11:19:28
  • 国家统计局:2025年8月份核心CPI继 国家统计局:2025年8月份核心CPI继 央视网消息:2025年8月份核心CPI继续回升,PPI同比降幅收窄,国家统计局城市司首席统计师董莉娟解读2025年8月份CPI和PPI数据。  8月份,消费市场运行总体平稳,居民消费价格指数(CPI)环比持平,同比下降0.4%,扣除食品和能 2025-09-10 10:27:28
  • 别让“烂梗”污了青少年语言 别让“烂梗”污了青少年语言  每日新闻网讯:近日,重庆一名初中班主任在社交媒体发布了一条以“抵制网络烂梗进校园”为主题的视频。视频中,该教师发现有学生用“唐人”一词嘲笑同学,经查阅后得知该词已演变为影射“唐氏综合征”的侮辱性用语,随即在班内严肃批评教育了使用该词的学生 2025-09-10 09:48:54
  • 追回虚报的拆迁款(监督哨) 追回虚报的拆迁款(监督哨) “我家与邻居家房子实际面积一样、位置相近,为什么他们能多拿好几万元拆迁补偿款?”日前,湖北省随州市曾都区纪委监委基层小微权力“监督一点通”平台上,某镇一名村民的投诉引起纪检监察干部的注意。  曾都区纪委监委随即成立专案组,工作人员兵分两路展 2025-09-09 12:21:45
  • 以总理称以军部队正在集结 准备进入加沙城 以总理称以军部队正在集结 准备进入加沙城   当地时间8日,以色列总理内塔尼亚胡通过社交媒体平台发布其在以色列空军指挥中心录制的视频讲话。  内塔尼亚胡在讲话中向当天在耶路撒冷枪击事件中死亡的以色列人表示哀悼。他同时表示,仅打死两名袭击者远远不够,必须追查其支持者与协助者,并以强硬 2025-09-09 08:01:43
  • 将历时一周左右 2025年黄河第二次调水 将历时一周左右 2025年黄河第二次调水 央视网消息:受近期陕西降雨影响,黄河中游泾河、渭河出现明显涨水过程,统筹考虑洪水防御和排沙减淤,9月8日上午9时起,水利部黄河水利委员会联合调度三门峡、小浪底等水库实施2025年黄河第二次调水调沙。据了解,本次调水调沙将历时一周左右。根据数 2025-09-09 08:00:44