每日新闻网第五编辑部田洪:接到群众实名来信,现在原文照登如下:
申诉人:贾启明,男,身份证号:610423196311071314
被申诉人:许兰兰,女,身份证号:610404196307012048
秦都法院在审理案号为(2020)陕0402民初2108号一案中,非法受理并支持虚假诉讼、制造冤案。
事实如下:
一、债务的形成与转移
1、债务源由:咸阳润佳房地产开发有限公司(以下简称:润佳公司)因开发建设云阳御景园项目支付工程款,于2011年与咸阳融大投资公司(以下简称:融大公司)发生借贷关系。当时按融大公司法人侯永周要求所有借款、谁经手办借款手续谁就作借款人,让实际借款的润佳公司作担保人。因此公司的法人刘俊、总经理贾启明、会计张艳、出纳贾润、助理贾超五个贷款经办人分别作为借款人,于2011年1月至2014年1月累计向侯永周借款2200万元,累计归还本金1200万元,支付利息150余万元,欠本金1070余万元,至2014年8月15日,利滚利本息合计2700万元,其中1627万元为高利贷利息(证据1)。
2、融大公司法人侯永周与润佳公司法人刘俊于2016年10月25日在2700万元《债权债务确认书》中共同签字声明“以上五人以前的借据、借款合同全部作废”,同时将该债务转移到实际用款人润佳公司(证据2,债权债务确认书、债权转让通知书、润佳客户对接表);
3、2016年11月3日侯永周将2700万元债权转移给包括本案原告许兰兰、左茹在内的51户名下,润佳公司给各户出具了《债权转主通知书》、《债权转让协议》与《借据》(证据3)。
二、许兰兰恶意一案二诉
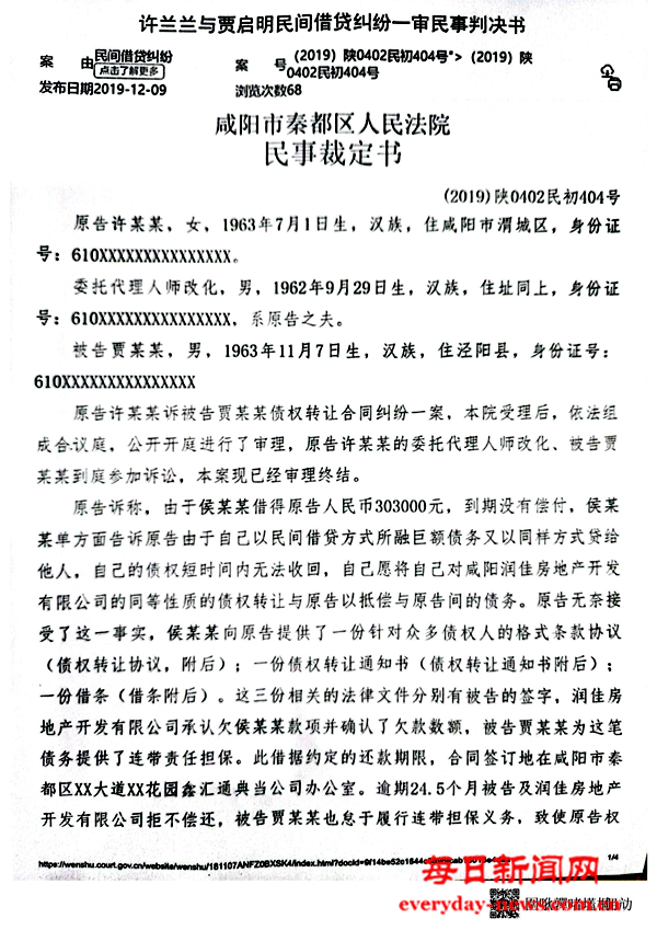
(2019)陕0402民初404裁定驳回许兰兰诉我承担该债务的担保责任(证据4);2020年3月5日原告在明知自己《借条》上载明债务人是润佳公司的情况下,还恶意用与其无关的侯永周与润佳公司债务转移的文件(证据2),一债二诉我们五个公司业务经办人还款。
三、秦都法院受理本案违法、一审、二审再审三级法院不采信“声明作废”的有效证据,认定事实错误
1、咸阳中院于2018年10月8日出(2018)陕04破申6号裁定受理润佳公司的(破产)重整申请。依据《企业破产法》,所有与已进入破产程序企业的有关民事案件、应由破产受理法院咸阳中院受理。所以秦都法院受理本案违法。
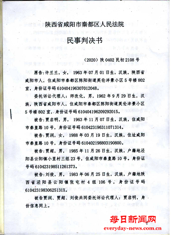
2、三级法院对申诉人在一审向法庭提供的(证据3)上均载明“债务人为润佳公司”,视若无睹,而且不采信双方法定代表“声明作废”的事实证据,错误认可原告提供的已声明“作废”的十一份原始《借款合同》与不属于原告的(证据2)相互印证,债务人为五个被告。一审法院做出(2020)陕0402民初2108号判决书(证据5),明显与该院(2019)陕0402民初404号裁定的债务人为润佳公司相矛盾,在同一法院一案两判,二审与再审的省高院应纠错改判.
四、五受害人维权之路坚难
1、二审法院(2022)陕04民终3155号裁定(证据6),维护一审错误判决。
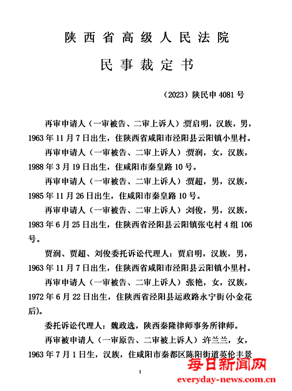
2、陕西省高院(2023)陕民申4081号裁定驳回五无辜者的再审申请(证据7)。
3、咸检民监(2024)22号决定书不支持我们的监督申请(证据8)。
4、同类案件(左茹一案)咸阳市中级人民法院于2024年7月1日出具(2024)陕04民终1640号判决驳回五人上诉请求(证据6),维持原判。
综上:申诉人原始债务已经双方法人声明作废转回到实际用款的润佳公司,而且原告该笔债权已取得咸阳市中级人民法院裁定确认并纳入润佳公司《重整计划方案》清偿(证据10)。故本案与左茹一案错判将引发其他48户群体上诉,若全判本息合计肆仟余万元让几个农民家庭承担虚假空无的巨额债务,会害死人的!
恳请最高人民法院监督本案与左茹一案再审改判、追责制造冤假错案的法官,解除对我们微信与支付宝冻结及限高,还我们工常工作生活!
致:最高人民法院 . 申诉人:贾启明 2024年8月21日
证据1:
证据2:
证据3:
证据4:
证据5:
证据6:
证据7:
证据8:
证据9:




















浏览量:
24083
京公网安备000000000号 信息网络传播视听节目许可证:0110673号